Melderutine om personvern / forskningsseksjonen
All behandling av personopplysninger, inkludert avidentifiserte, ved Sørlandet sykehuset (SSHF) skal registreres i oversikten over sykehusets behandling av personopplysninger, ref artikkel 30 i personopplysningsloven.
Etablering av nye databehandlinger ifm kliniske og administrative formål og som omfatter registrering av personopplysninger, skal være besluttet av leder og ha oppgitt systemansvarlig. Dette gjelder både ved etablering av applikasjon/tjeneste i sykehusnettet og hos annen databehandler, inkludert tjenester som er tilgjengelig via Internett.
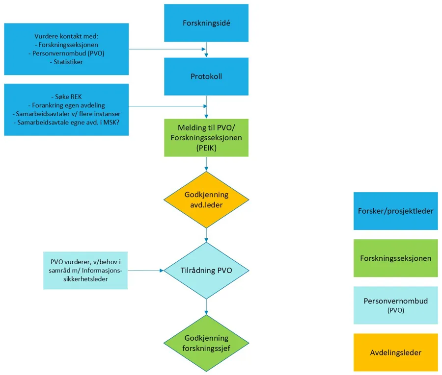
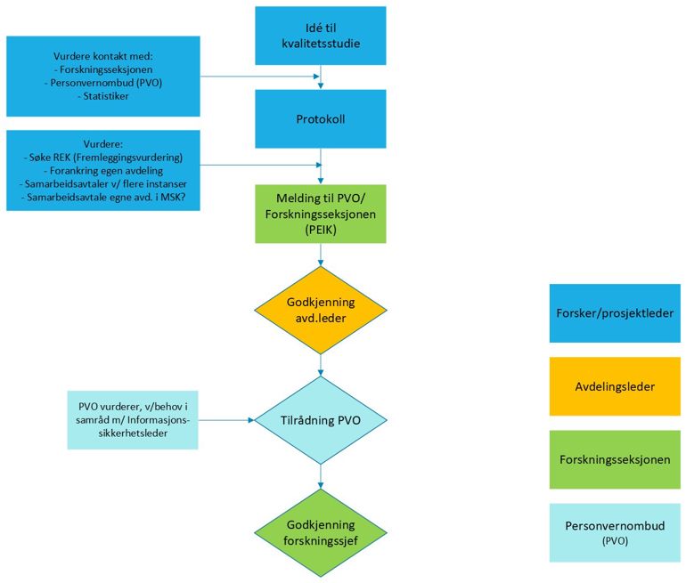
Forskning, studier og kvalitetssikring som utføres ved SSHF, inkludert utlevering til eksterne studier, skal alltid ledelsesforankres før oppstart. Det gjelder både helseforskning som skal godkjennes av REK, og annen forskning, kvalitetssikring samt brede forsknings- og kvalitetsregistre som krever tilrådning av Personvernombudet.
Behandling av anonyme opplysninger er ikke omfattet av meldeplikten til Personvernombudet, men det forutsetter at opplysningene er lovlig innsamlet.
Nytt meldingssystem per 2.2.2026
Bruk PEIK - Personvern og internkontroll (Veiledning PEIK)
Det er ikke lenger nødvendig å fylle ut forankringsskjema, ettersom forankring nå skjer som en del av meldingsbehandlingen.
Sist oppdatert 03.02.2026







Endringsmelding